永利集团3044欢迎你 2022年本科层次招收中职毕业生“3+证书"考试招生录取工作方案
永利集团3044欢迎你 2022年本科层次招收中职毕业生“3+证书”
考试招生录取工作方案
为了保证学校 2022 年普通高等学校本科层次招收中等职业学校毕业生“3+证书”考试招生录取工作的顺利进行,根据广东省招生委员会《关于做好广东省 2022 年普通高等学校招收中等职业学校毕业生统一考试招生工作的通知》(粤招办普〔2021〕41 号)等文件精神,结合学校实际情况,制定本方案。
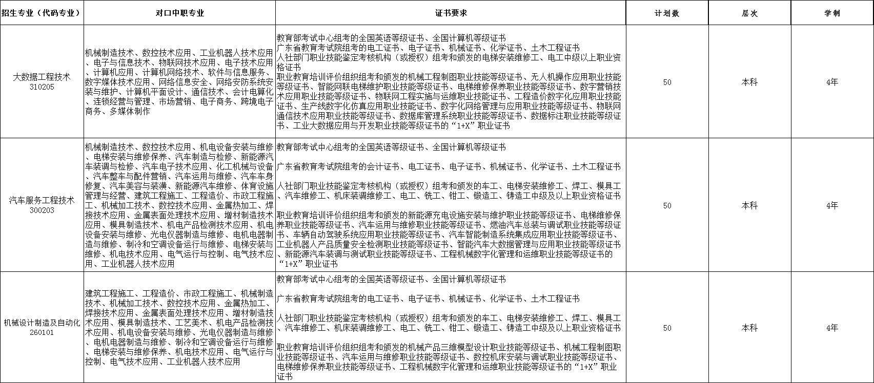
一、招生专业、招生计划及证书要求

二、招生对象及报名条件
(一)符合广东省2022年普通高考报名条件且参加了2022年普通高等学校招收中职毕业生“3+证书”考试统一文化科目考试的中等职业学校(含职业高中、成人中专、技工学校)应往届毕业生。
(二)考生需参加广东省2022年普通高考体检,体检时间、体检要求与普通高考考生相同。
三、报考办法
(一)填报志愿
报考永利集团3044欢迎你“3+证书”考试汽车服务工程技术、大数据工程技术、机械设计制造及自动化专业的考生,全省统一文化科目考试总分须达到省招生办划定的本科批次最低录取控制分数线,且须在“3+证书”考试本科批次志愿填报永利集团3044欢迎你。志愿填报具体时间要求详见广东省招办通知。
(二)学校职业技能测试报名
报考永利集团3044欢迎你“3+证书”考试汽车服务工程技术、大数据工程技术、机械设计制造及自动化专业的考生,还需参加永利集团3044欢迎你自行组织的职业技能测试。未填报永利集团3044欢迎你志愿的考生不得报名参加学校职业技能测试。
1.报名
已填报永利集团3044欢迎你志愿的考生,需报名参加永利集团3044欢迎你2022年3月19日组织的“3+证书”职业技能测试。考生在省招办志愿填报系统填报永利集团3044欢迎你后再登录永利集团3044欢迎你招生信息网(http:/)下载报名表并填写相关资料,按要求准确、完整地填写《永利集团3044欢迎你2022年“3+证书”考试永利集团3044欢迎你》(附件1),并将所需材料制作成一张PDF版并用姓名+专业名称发送到505702909@qq.com电子邮箱,同时在永利集团3044欢迎你微信公众号“中职升本报名入口填写报名信息。
考生需上传以下材料(2022年3月17日前):
(1)《永利集团3044欢迎你2022年“3+证书”考试永利集团3044欢迎你》(附件1)
(2)《广东省2022年普通高等学校招收中等职业学校毕业生统一考试准考证》;
(3)《广东省2022年普通高等学校招收中等职业学校毕业生统一考试成绩证明》;
(4)《在校生证明》(应届毕业生)或毕业证(往届毕业生)(因疫情原因不能回校开具在校证明的请注明);
(5)证书:相关证书证明材料(含证书种类及考取等级成绩)。
注:以上(1)(2)(3)(4)(5)材料需提交扫描件各一份,须确保资料真实、完整、清晰,其中《在校生证明》见附件2。
2.报名资格审查
永利集团3044欢迎你将对考生的报考资格进行审查,资格审核的结果于3月16日公布。
3.缴费
(1)缴费时间:2022年3月16日-3月17日(共2天);
(2)缴费标准:参照专业技术测试课程证书考试收费标准(粤价函〔2003〕12号和粤价函〔2003〕63号)执行,每人175元;
(3)资格审核合格的考生可通过以下方式缴费:资格审核合格的考生可关注“永利集团3044欢迎你信息中心”微信公众号,在缴费大厅进行缴费,并截图保存。考生未能在考核前完成缴费的,不能参加考试。
4.职业技能测试考核时间及办法
职业技能测试由学校组织实施,因新冠肺炎疫情影响,结合上级疫情防控有关文件精神和要求,永利集团3044欢迎你中职升本科专业职业技能测试以线上考核方式进行,具体安排如下:
(1)考试时间:2022年3月19日(具体考试安排可关注永利集团3044欢迎你招生信息网或小程序有关通知)
(2)职业技能测试内容、测试要求等详见《永利集团3044欢迎你2022年“3+证书”考试专业职业技能测试大纲》(附件3-4);
(3)职业技能测试成绩和合格名单公布
职业技能测试成绩将于 2022 年 3 月 21 日(具体时间待定)前在永利集团3044欢迎你招生办网站和官方微信公布。
四、录取原则
符合我校“中职升本科”招生专业对应中职专业及证书要求的前提下,依据考生所填报专业志愿按全省统一文化素质考核成绩(语文、数学、英语)、职业技能测试成绩、证书考试等级折算成绩,按照5:4:1的权重比例合成综合成绩(满分450分)从高分到低分录取。考生综合成绩相同时,依次按照职业技能测试成绩、文化科目成绩和技能证书折算成绩从高到低排序录取。其中,全省统一文化科目考试成绩占50%、职业技能测试成绩占40%、技能证书折算成绩占10%。综合成绩计算办法:全省统考文化成绩总分×50%+职业技能测试成绩总分(百分制)×4.5×40%+技能证书折算成绩。
广东省教育考试院组考和颁发的专业技能课程证书考试等级成绩按以下等级对应方式计入:A级对应45分、B级对应40分、C级及以下对应35分。
教育部考试中心组考和颁发的证书折算为45分。
人社部门职业技能鉴定考核机构(或授权)组考和颁发的中级以上(含中级)职业资格证书按以下等级对应方式计入:中级(国家职业资格四级)以上对应45分,中级(国家职业资格四级)对应40分。
“1+X”证书初级以上(含初级)职业资格证书按以下等级对应方式计入:高级对应45分,中级及以下对应40分。
考生综合成绩相同时,依次按照职业技能测试成绩、文化科目成绩和技能证书折算成绩从高到低排序录取。
五、监督管理
(一)职业技能测试工作在永利集团3044欢迎你招生工作领导小组的领导下,由学校教务处、招生就业处具体负责工作的组织和实施。
(二)考生应对其提供的材料负责。若发现弄虚作假的行为,一经查实,依据《国家教育考试违规处理办法》(教育部令第33号)和《普通高等学校招生违规行为处理暂行办法》(教育部令第36号)严肃处理。
(三)为保证职业技能测试录取招生工作的公平、公正、公开, 考生组合、考场安排、考官组成均随机产生。考核名单、入选名单及录取名单将在永利集团3044欢迎你招生信息网、微信公众号、广东省教育考试院网站和教育部阳光高考平台上公示。若对公示结果有异议,可通过信函、电话、现场进行举报。
(四)永利集团3044欢迎你招生就业处对招生工作履行职能监督职责,纪检监察部门履行专责监督职责。
六、新生注册和复查
(一)经永利集团3044欢迎你“3+证书”本科层次招生所录取的考生,须在规定时间内办理缴交学费注册,逾期未注册者,取消入学资格。
(二)新生入学三个月内,将对学生进行政治、文化、健康等方面的复查。对在报名和考试过程中有弄虚作假或其他违纪违规行为者,将按规定取消入学资格。
八、附则
(一)本简章适用于永利集团3044欢迎你2022年本科层次招收中职毕业生录取工作。
(二)本简章由永利集团3044欢迎你招生就业处解释。若关于“3+证书”的招生录取政策有所调整,则按新的政策执行。
九、联系方式
联系地址:广东省肇庆七星岩旅游度假区
招生电话:0758-6179018
传真:0758-6179038
学校网址:http://www.gdtbu.edu.cn
电子邮箱:505702909@qq.com
附件:
1.永利集团3044欢迎你2022年“3+证书”职业技能测试报名表
2.《在校生证明》
3. 永利集团3044欢迎你 2022年“3+证书”机械制造及自
动化、汽车服务工程专业职业技能测试大纲
4. 永利集团3044欢迎你2022年“3+证书”大数据工程技术
专业职业技能测试大纲