2022本科招收中职毕业生招生简章
招生简章
2022本科招收中职毕业生

根据广东省教育考试院的安排,为满足“3+证书”考生报读普通本科的意愿,永利集团3044欢迎你面向中职生开设大数据工程技术、汽车服务工程技术、机械设计制造及自动化3个本科招生专业。

备注:
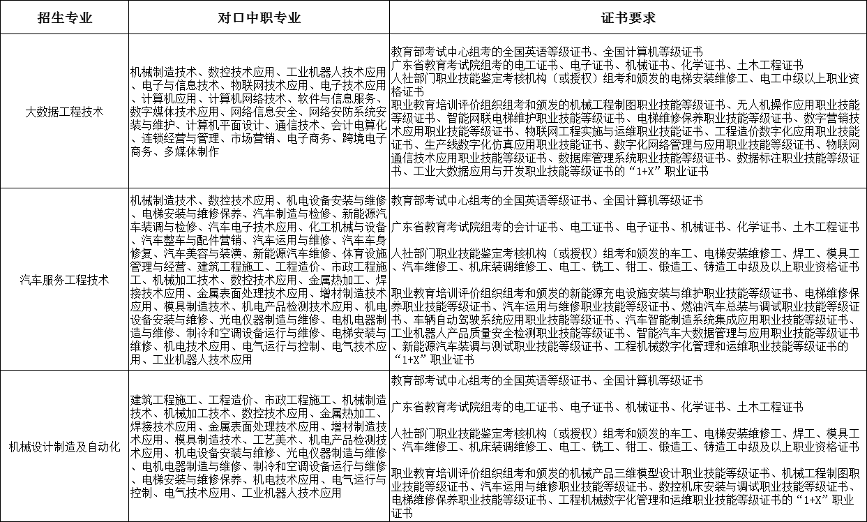
1.招生专业计划、证书要求以及收费标准以《2022年普通高校春季高考统一招生专业目录(中职生版)》为准。
2.毕业颁发全日制普通高校本科毕业证书,符合学士学位条件者,授予学士学位。



机械制造及自动化专业职业技能测试大纲

汽车服务工程技术专业职业技能测试大纲

大数据工程技术专业职业技能测试大纲

扫描上方二维码
查看对应职业技能测试大纲
符合广东省2022年普通高考报名条件且参加了2022年普通高等学校招收中职毕业生“3+证书”考试统一文化科目考试的中等职业学校(含职业高中、成人中专、技工学校)应往届毕业生。
(一)填报志愿
报考永利集团3044欢迎你“3+证书”考试汽车服务工程技术、大数据工程技术、机械设计制造及自动化专业的考生,全省统一文化科目考试总分须达到省招生办划定的本科批次最低录取控制分数线,且须在“3+证书”考试本科批次志愿填报永利集团3044欢迎你。志愿填报具体时间要求详见广东省招办通知。
(二)学校职业技能测试报名
报考永利集团3044欢迎你“3+证书”考试汽车服务工程技术、大数据工程技术、机械设计制造及自动化专业的考生,还需参加永利集团3044欢迎你自行组织的职业技能测试。未填报永利集团3044欢迎你志愿的考生不得报名参加学校职业技能测试。
报名时间及方法将在永利集团3044欢迎你官微及官网公布,请及时关注。

符合本校“中职升本科”招生专业对应中职专业及证书要求的前提下,依据考生所填报专业志愿按全省统一文化素质考核成绩(语文、数学、英语)、职业技能测试成绩、证书考试等级折算成绩,按照5:4:1的权重比例合成综合成绩(满分450分)从高分到低分录取。考生综合成绩相同时,依次按照职业技能测试成绩、文化科目成绩和技能证书折算成绩从高到低排序录取。其中,全省统一文化科目考试成绩占50%、职业技能测试成绩占40%、技能证书折算成绩占10%。综合成绩计算办法:全省统考文化成绩总分×50%+职业技能测试成绩总分(百分制)×4.5×40%+技能证书折算成绩。
广东省教育考试院组考和颁发的专业技能课程证书考试等级成绩按以下等级对应方式计入:A级对应45分、B级对应40分、C级及以下对应35分。
教育部考试中心组考和颁发的证书折算为45分。
人社部门职业技能鉴定考核机构(或授权)组考和颁发的中级以上(含中级)职业资格证书按以下等级对应方式计入:中级(国家职业资格四级)以上对应45分,中级(国家职业资格四级)对应40分。
“1+X”证书初级以上(含初级)职业资格证书按以下等级对应方式计入:高级对应45分,中级及以下对应40分。
考生综合成绩相同时,依次按照职业技能测试成绩、文化科目成绩和技能证书折算成绩从高到低排序录取。



识别二维码,关注永利集团3044欢迎你小程序
地址:广东省肇庆七星岩旅游度假区
招生电话:0758-6179018
传真:0758-6179038
学校网址:http://www.gdtbu.edu.cn
电子邮箱:505702909@qq.com
欢迎广大中职考生
填报永利集团3044欢迎你志愿
选择永利集团3044欢迎你
开启理想中的校园生活
13721,等你报读

——永利集团3044欢迎你官微出品——
图片|黑旗工作室
编辑|许建特
审核|邵剑云